+23%
Self Serve Revenue Growth
-28%
Reduction in Support Tickets
4x
Upsell as a Share of Revenue

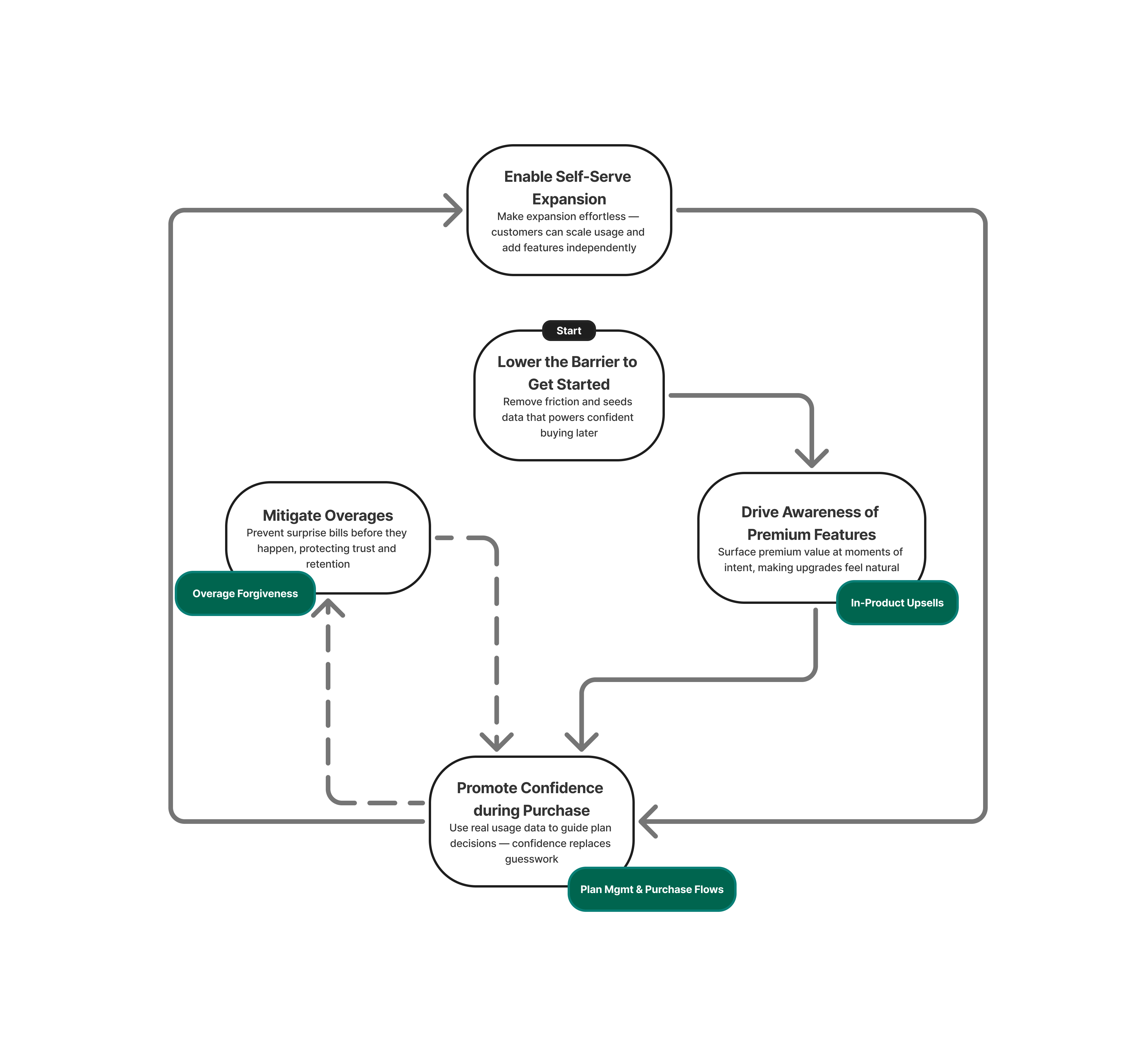
As Mixpanel pushed toward greater operational efficiency, we needed a self-serve monetization engine capable of reliably converting and retaining the long tail, freeing Sales to focus up-market. But early signals showed our product wasn’t ready to support this.
Users struggled to understand our plans, often chose the wrong tier, and frequently churned after unexpected overages — one of our top churn drivers.
To unlock compounding PLG growth, we had to rebuild the foundation: a purchase and plan-management experience users could trust. That meant giving customers clarity when selecting a plan, confidence at the moment of purchase, and a flexible framework we could later extend with additional monetization features.
In partnership with Product and Engineering, we identified high-impact moments in the customer purchase journey. We aligned on a phased approach:

Users struggled to choose the right plan because they had no intuitive sense of their monthly event volume. Our research confirmed this: users described workarounds, guesswork, or relying on teammates to query data — often leading to poorly sized plans, surprise overages, and churn. To fix this, we needed to make purchasing Mixpanel truly self-serve by surfacing the customer’s own data directly in the purchase flow.
Visualizing event volumes
Visualizing historical usage unlocked a more intuitive interaction pattern. By charting past volume and using the y-axis as the plan selector, users could literally overlay their plan volume on top of their own data and get instant feedback whether it would be sufficient.

This transformed plan selection from guesswork into a data-driven decision and reduced the number of customers defaulting to the minimum plan — a major source of overages and churn.
This approach required shifting from “purchase before signup” to encouraging users to create an account first, so we had real data to base the recommendation on — a tradeoff we made to improve plan quality and long-term retention.
Users relied on the Plan Details page to understand their limits, usage, and upgrade options — but the previous design buried critical information and offered little guidance. Key actions were easy to miss, and customers had no clear sense of what their plan included or what they’d gain by upgrading.
We redesigned the page around hierarchy, comprehension, and actionability. Essential plan info (plan name, volume, current usage) is now surfaced prominently, while detailed usage and billing live in dedicated tabs. We also introduced contextual feature education to help users understand the value of premium plans.
Before

After

The result was a clearer, more predictable upgrade path that reduced confusion, and set the stage for more intentional upsell moments across the product.
The result was a clearer, more predictable upgrade path that reduced confusion, and set the stage for more intentional upsell moments across the product.

With our foundation in place, we could now invest in a cohesive system for in-product upsells.
Many users still lacked awareness of the premium features that would meaningfully improve their workflow. To grow self-serve revenue, we needed ways to surface value at the right moment.
We built a system for contextual, principled upsells that feature teams could apply consistently across the product — helping them know when to surface an upsell, how to frame it, and how to guide users toward a seamless upgrade.
The result was a cohesive, scalable upsell experience aligned with feature usage, plan limits, and user intent — and a reusable foundation for future monetization work.
We aligned on core principles we wanted our upsell experience to evoke.



Developing the System
Using these principles, we built a decision framework to help teams determine when an upsell was appropriate and ensure consistent execution across the product.

A decision tree to help teams determine when and how to surface an upsell.
Applying the System
We then applied this framework across key features, creating upsell experiences optimized for feature type, usage signals, and plan constraints.

Examples of the unified upsell execution across different contexts.
Turning overages into retention opportunities
Unexpected overages were one of our top churn drivers. Users understood Mixpanel’s value, but exceeding their event limits led to unpredictable charges that eroded trust. We needed a way to turn these moments of frustration into opportunities to retain and right-size customers.
Because we had redesigned our purchase flow around modular, data-driven interactions, we could now offer users a more constructive alternative: increase your plan volume and have your overage waived.
First, Validate
Before investing in a full solution, we ran a lightweight experiment to test user appetite. 26% of customers accepted the offer, confirming both the demand and the retention potential.

Then, Productize
We designed automated emails and in-product prompts that surfaced this option at the exact moment a user hit an overage. This gave customers a predictable, self-serve way to avoid future charges and upgrade to a more suitable plan.
This turned a painful moment into a retention opportunity — and demonstrated how a modular monetization foundation could unlock entirely new revenue and retention levers.

In less than 6 months, overage forgiveness generated $740K in ARR.
For every dollar we forgive, we recoup nearly $7 in ARR.
This work reinforced that monetization design is most effective when grounded in real usage data, delivered with clarity, and built on systems teams can reuse. The biggest gains came not from individual features, but from creating a flexible foundation that enabled new revenue levers across the product.
+23%
Self Serve Revenue Growth
-28%
Reduction in Support Tickets
4x
Upsell as a Share of Revenue
+23%
Self Serve Revenue Growth
-28%
Reduction in Support Tickets
4x
Upsell as a Share of Revenue

As Mixpanel pushed toward greater operational efficiency, we needed a self-serve monetization engine capable of reliably converting and retaining the long tail, freeing Sales to focus up-market. But early signals showed our product wasn’t ready to support this.
Users struggled to understand our plans, often chose the wrong tier, and frequently churned after unexpected overages — one of our top churn drivers.
To unlock compounding PLG growth, we had to rebuild the foundation: a purchase and plan-management experience users could trust. That meant giving customers clarity when selecting a plan, confidence at the moment of purchase, and a flexible framework we could later extend with additional monetization features.
In partnership with Product and Engineering, we identified high-impact moments in the customer purchase journey. We aligned on a phased approach:

Users struggled to choose the right plan because they had no intuitive sense of their monthly event volume. Our research confirmed this: users described workarounds, guesswork, or relying on teammates to query data — often leading to poorly sized plans, surprise overages, and churn. To fix this, we needed to make purchasing Mixpanel truly self-serve by surfacing the customer’s own data directly in the purchase flow.
Visualizing event volumes
Visualizing historical usage unlocked a more intuitive interaction pattern. By charting past volume and using the y-axis as the plan selector, users could literally overlay their plan volume on top of their own data and get instant feedback whether it would be sufficient.

This transformed plan selection from guesswork into a data-driven decision and reduced the number of customers defaulting to the minimum plan — a major source of overages and churn.
This approach required shifting from “purchase before signup” to encouraging users to create an account first, so we had real data to base the recommendation on — a tradeoff we made to improve plan quality and long-term retention.
Users relied on the Plan Details page to understand their limits, usage, and upgrade options — but the previous design buried critical information and offered little guidance. Key actions were easy to miss, and customers had no clear sense of what their plan included or what they’d gain by upgrading.
We redesigned the page around hierarchy, comprehension, and actionability. Essential plan info (plan name, volume, current usage) is now surfaced prominently, while detailed usage and billing live in dedicated tabs. We also introduced contextual feature education to help users understand the value of premium plans.
Before

After

The result was a clearer, more predictable upgrade path that reduced confusion, and set the stage for more intentional upsell moments across the product.
The result was a clearer, more predictable upgrade path that reduced confusion, and set the stage for more intentional upsell moments across the product.

With our foundation in place, we could now invest in a cohesive system for in-product upsells.
Many users still lacked awareness of the premium features that would meaningfully improve their workflow. To grow self-serve revenue, we needed ways to surface value at the right moment.
We built a system for contextual, principled upsells that feature teams could apply consistently across the product — helping them know when to surface an upsell, how to frame it, and how to guide users toward a seamless upgrade.
The result was a cohesive, scalable upsell experience aligned with feature usage, plan limits, and user intent — and a reusable foundation for future monetization work.
We aligned on core principles we wanted our upsell experience to evoke.



Developing the System
Using these principles, we built a decision framework to help teams determine when an upsell was appropriate and ensure consistent execution across the product.

A decision tree to help teams determine when and how to surface an upsell.
Applying the System
We then applied this framework across key features, creating upsell experiences optimized for feature type, usage signals, and plan constraints.

Examples of the unified upsell execution across different contexts.
Turning overages into retention opportunities
Unexpected overages were one of our top churn drivers. Users understood Mixpanel’s value, but exceeding their event limits led to unpredictable charges that eroded trust. We needed a way to turn these moments of frustration into opportunities to retain and right-size customers.
Because we had redesigned our purchase flow around modular, data-driven interactions, we could now offer users a more constructive alternative: increase your plan volume and have your overage waived.
First, Validate →
Before investing in a full solution, we ran a lightweight experiment to test user appetite. 26% of customers accepted the offer, confirming both the demand and the retention potential.


Then, Productize
We designed automated emails and in-product prompts that surfaced this option at the exact moment a user hit an overage. This gave customers a predictable, self-serve way to avoid future charges and upgrade to a more suitable plan.
This turned a painful moment into a retention opportunity — and demonstrated how a modular monetization foundation could unlock entirely new revenue and retention levers.
In less than 6 months, overage forgiveness generated $740K in ARR.
For every dollar we forgive, we recoup nearly $7 in ARR.
This work reinforced that monetization design is most effective when grounded in real usage data, delivered with clarity, and built on systems teams can reuse. The biggest gains came not from individual features, but from creating a flexible foundation that enabled new revenue levers across the product.
+23%
Self Serve Revenue Growth
-28%
Reduction in Support Tickets
4x
Upsell as a Share of Revenue
+23%
Self Serve Revenue Growth
-28%
Reduction in Support Tickets
4x
Upsell as a Share of Revenue

As Mixpanel pushed toward greater operational efficiency, we needed a self-serve monetization engine capable of reliably converting and retaining the long tail, freeing Sales to focus up-market. But early signals showed our product wasn’t ready to support this.
Users struggled to understand our plans, often chose the wrong tier, and frequently churned after unexpected overages — one of our top churn drivers.
To unlock compounding PLG growth, we had to rebuild the foundation: a purchase and plan-management experience users could trust. That meant giving customers clarity when selecting a plan, confidence at the moment of purchase, and a flexible framework we could later extend with additional monetization features.
In partnership with Product and Engineering, we identified high-impact moments in the customer purchase journey. We aligned on a phased approach:

Users struggled to choose the right plan because they had no intuitive sense of their monthly event volume. Our research confirmed this: users described workarounds, guesswork, or relying on teammates to query data — often leading to poorly sized plans, surprise overages, and churn. To fix this, we needed to make purchasing Mixpanel truly self-serve by surfacing the customer’s own data directly in the purchase flow.
Visualizing event volumes
Visualizing historical usage unlocked a more intuitive interaction pattern. By charting past volume and using the y-axis as the plan selector, users could literally overlay their plan volume on top of their own data and get instant feedback whether it would be sufficient.

This transformed plan selection from guesswork into a data-driven decision and reduced the number of customers defaulting to the minimum plan — a major source of overages and churn.
This approach required shifting from “purchase before signup” to encouraging users to create an account first, so we had real data to base the recommendation on — a tradeoff we made to improve plan quality and long-term retention.
Users relied on the Plan Details page to understand their limits, usage, and upgrade options — but the previous design buried critical information and offered little guidance. Key actions were easy to miss, and customers had no clear sense of what their plan included or what they’d gain by upgrading.
We redesigned the page around hierarchy, comprehension, and actionability. Essential plan info (plan name, volume, current usage) is now surfaced prominently, while detailed usage and billing live in dedicated tabs. We also introduced contextual feature education to help users understand the value of premium plans.
Before

After

The Result
A clearer, more predictable upgrade path that reduced confusion, and set the stage for more intentional upsell moments across the product.
With our foundation in place, we could now invest in a cohesive system for in-product upsells.
Many users still lacked awareness of the premium features that would meaningfully improve their workflow. To grow self-serve revenue, we needed ways to surface value at the right moment.
We built a system for contextual, principled upsells that feature teams could apply consistently across the product — helping them know when to surface an upsell, how to frame it, and how to guide users toward a seamless upgrade.
The result was a cohesive, scalable upsell experience aligned with feature usage, plan limits, and user intent — and a reusable foundation for future monetization work.
We aligned on core principles we wanted our upsell experience to evoke.



Developing the System
Using these principles, we built a decision framework to help teams determine when an upsell was appropriate and ensure consistent execution across the product.

A decision tree to help teams determine when and how to surface an upsell.
Applying the System
We then applied this framework across key features, creating upsell experiences optimized for feature type, usage signals, and plan constraints.

Examples of the unified upsell execution across different contexts.
Turning overages into retention opportunities
Unexpected overages were one of our top churn drivers. Users understood Mixpanel’s value, but exceeding their event limits led to unpredictable charges that eroded trust. We needed a way to turn these moments of frustration into opportunities to retain and right-size customers.
Because we had redesigned our purchase flow around modular, data-driven interactions, we could now offer users a more constructive alternative: increase your plan volume and have your overage waived.
First, Validate →
Before investing in a full solution, we ran a lightweight experiment to test user appetite. 26% of customers accepted the offer, confirming both the demand and the retention potential.


Then, Productize
We designed automated emails and in-product prompts that surfaced this option at the exact moment a user hit an overage. This gave customers a predictable, self-serve way to avoid future charges and upgrade to a more suitable plan.
This turned a painful moment into a retention opportunity — and demonstrated how a modular monetization foundation could unlock entirely new revenue and retention levers.
In less than 6 months, overage forgiveness generated $740K in ARR.
For every dollar we forgive, we recoup nearly $7 in ARR.
This work reinforced that monetization design is most effective when grounded in real usage data, delivered with clarity, and built on systems teams can reuse. The biggest gains came not from individual features, but from creating a flexible foundation that enabled new revenue levers across the product.
+23%
Self Serve Revenue Growth
-28%
Reduction in Support Tickets
4x
Upsell as a Share of Revenue